【大河财立方消息】3月8日,中国银行间市场交易商协会发布《银行间债券市场信用评级业务自律指引》《银行间债券市场信用评级业务信息披露指引》,加强银行间债券市场信用评级自律管理,规范信用评级业务。两份指引自2024年6月1日起施行。
《银行间债券市场信用评级业务自律指引》主要为加强银行间债券市场信用评级自律管理,规范信用评级业务。该指引提出:
信用评级机构应当建立并使用有区分度的信用评级体系,主要基于受评主体个体的信用状况开展信用评级,如有外部支持可予以考虑。
评级项目组应当按照评级方法,分析研究评级对象信用状况,形成初评结果。信用评级初评结果应当经过评级项目组初审、部门再审和公司三审的三级审核,各审核阶段应相互独立。
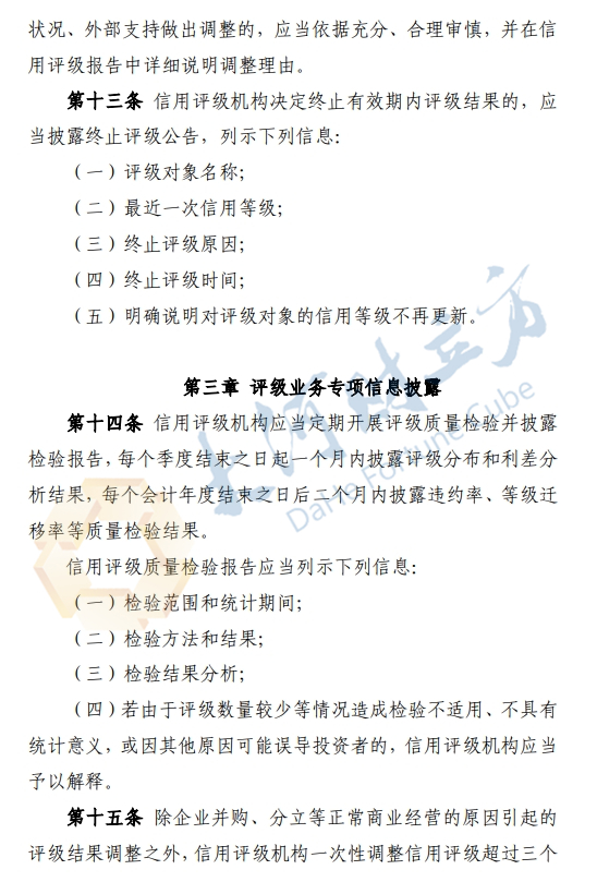
信用评级机构应当长期构建以违约率为核心的评级质量验证机制,对本机构评级方法模型,以及评级结果的准确性和稳定性进行验证,并披露评级分布和违约率、等级迁移率等质量检验结果。
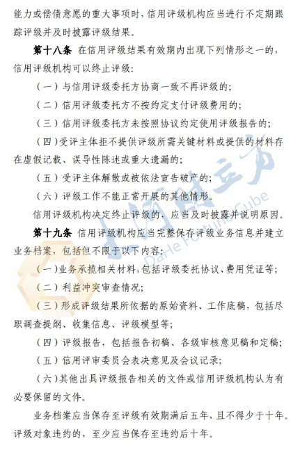
在信用评级结果有效期内出现下列情形之一的,信用评级机构可以终止评级:
(一)与信用评级委托方协商一致不再评级的;
(二)信用评级委托方不按约定支付评级费用的;
(三)信用评级委托方未按照协议约定使用评级报告的;
(四)受评主体拒不提供评级所需关键材料或提供的材料存在虚假记载、误导性陈述或重大遗漏的;
(五)受评主体解散或被依法宣告破产的;
(六)评级工作不能正常开展的其他情形。
《银行间债券市场信用评级业务信息披露指引》则主要为规范信用评级机构在银行间债券市场信用评级业务中的信息披露行为,提高信用评级透明度。该指引提出:
信用评级机构应当定期开展评级质量检验并披露检验报告,每个季度结束之日起一个月内披露评级分布和利差分析结果,每个会计年度结束之日后二个月内披露违约率、等级迁移率等质量检验结果。
信用评级机构未按本指引规定披露信息的,根据情节严重程度可予以诫勉谈话、通报批评、警告或严重警告处分,可并处责令改正、责令致歉、暂停相关业务处分。
信用评级机构披露的信息存在虚假记载、误导性陈述或重大遗漏的,或未履行保密义务造成严重后果的,可予以严重警告或公开谴责处分,可并处责令改正、责令致歉、暂停相关业务、暂停会员权利或取消会员资格处分。



















